星空体育官方网站 毕业设计| STM32蓝牙智能小车(分享代码和Android apk)
今天分享的是一个比较简单的设计——STM32蓝牙智能车。很多同学都做过,我再次分享一下,给新手同学一些参考。完整代码和蓝牙Android apk可通过回复“亲爱的新闻”微信:蓝牙汽车获取。该项目的制作人是秀铃。如果你想和他交流汽车生产方面的事情,可以在文末查看他的联系方式。
功能说明
蓝牙智能小车由STM32微处理器、步进电机、蓝牙、L298N等模块组成:
1)以STM32微处理器为核心,在MDK环境下进行编程。
2)通知并控制L298N模块IN1~IN4引脚的高低电平来控制电机的旋转方向,使小车产生不同的旋转模式。
3)通过蓝牙模块实现控制小车的旋转模式。手机的蓝牙助手用于与蓝牙模块通信,控制汽车的各种工作模式。
总体框架
下图为所有核心连接部分(其他部分可根据需要连接,Vcc接电源,GND接地)。图片有点丑,希望大家不要介意(>- IN1; PC11 -> IN2 ; PC12 -> IN3; PD2 -> IN4。芯片上的 GPIO 端口连接是随机的,可以根据需要选择不过请注意,IN1和IN2控制右电机的是L298N星空综合体育app下载星空体育app下载入口,接线时左电机接输出A口,右电机接输出。 B. 如果要驱动两个左侧电机,请使用相同的连接方法。
这里需要注意的是,驱动小车旋转需要外接电源,也就是图中的12V供电部分。将外部电源的正极连接到12v电源端口,负极连接到电源GND。另外需要注意的是,还需要将开发板上的地连接到电源GND,以保证电源和开发板共地。
如图所示:

L298N逻辑电平表:

2)JDY 30蓝牙模块
JDY-30透传模块基于蓝牙2.1协议标准,工作在2.4GHZ范围。具有信号强、数据传输快、性能稳定等特点。支持蓝牙SPP串口协议,内置PCB天线,支持UART接口,蓝牙Class 2,数据传输比BLE蓝牙更快,可以达到每秒几十K的速率。

引脚功能说明:
代码中已包含Android蓝牙助手,可以直接下载,回复“亲爱的新闻”微信:蓝牙汽车。使用手机APP蓝牙连接JDY-30蓝牙模块,如图:

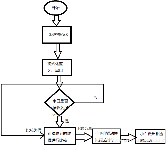
软件设计
软件流程图:
首先对前进、后退、左转、右转、停止进行宏定义。单片机从蓝牙串口接收相应的指令,然后在if语句中进行比较。如果有对应的,则触发对应的宏定义。流程图如图所示。比较串口USART1接收到的数据,暂停、前进、后退、左转、右转、原地左转、原地右转。起始字符为“0”、“1”、“2”、“3”、“4”、“5”、“6”。

代码部分:
主要功能和电机控制代码可以在“达文说”微信回复:蓝牙小车中找到。
以上就是蓝牙智能车设计的全部分享。最重要的代码和主机已共享。如果有技术问题,可以在秀联ing的博客上联系他星空体育官方网站,这也是本文的原文地址:

鲁ICP备18019460号-4
我要评论