星空综合体育app下载 第十九届全国大学生智能智能汽车竞赛技术报告 | 北京科技大学天津学院 - 菠萝吹雪 (越野组)

本文以第十九届全国大学生智能汽车大赛为背景,介绍越野L型车模智能车系统的机械结构、硬件电路和软件开发过程。采用德国英飞凌生产的单片机CYT4BB7作为整车核心控制器和驱动核心控制器,可利用GPS全球定位系统通过预先采集的定位点自主运行汽车模型。整个系统涉及车模机械结构和无刷供电方案的设计、传感器电路设计和信号处理、控制算法的策略优化等多个方面。赛车使用 GPS 和 IMU 来规划路径。通过融合GPS和IMU的角度信息,得到当前位置与规划路径的偏差。采用PID控制无刷驱动功率,采用PD方式控制舵机。同时通过编码器获取当前速度,采用PID控制实现速度闭环。
关键词:CYT4BB7、智能车、无刷驱动、无刷电机、PID、IMU、GPS

01 简介
随着信息技术的发展,汽车中的电子模块越来越多,智能汽车领域受到广泛关注。全国大学生智能汽车竞赛受教育部高等教育司(教高司函[2005]201号)委托,由教育部高等教育自动化教学指导分委员会主办。为加强大学生实践能力、创新能力和团队精神的培养,本次竞赛是以智能汽车为研究对象的创意科技竞赛,涵盖控制、模式识别、传感技术、电子、电气、计算机、跨学科科技创意大赛是面向全国大学生的探索性工程实践活动。
全国大学生智能汽车大赛以智能汽车为研究对象,依托汽车电子背景设立不同分组,让参赛学生运用电子、图像识别、传感技术、机械结构等知识完成相应的分组,并设立竞赛,采用创意赛等竞赛形式,评选出最佳团队。本次竞赛全面锻炼了我校电子信息技术、团队协作能力和工程实践能力,落实“政府倡导、专家赞助、学生主体、社会参与”16字方针,充分调动各方积极性,通过透明化的竞争方式比赛规则、比赛方式、比赛水平。
本次全国大学生智能汽车大赛全国总决赛的比赛类别为:电磁组、镜头组、气垫组、摩托车组、视觉组、模型组、越野组、独轮车组。比赛分别进行。我们队参加越野组。本次比赛,我们选择了L型的汽车模型,并使用硅麦传感器来完成本次比赛的设计。
这份技术报告主要包括机械系统、硬件系统、软件系统等,详细阐述了我们的设计方案,具体体现在硬件电路的设计和控制算法的一些思路上。我们希望能和其他学校的学生交流,更进一步。
02 车型设计概述 1. 机械设计概述
根据本次比赛组委会越野组比赛规则,我们以L型汽车模型作为研究载体,并使用德国英飞凌生产的单片机CYT4BB7添加GPS全球定位作为整车核心控制器和驱动核心控制器。该系统、通信模块、无刷驱动器和相关编程创建了一个汽车模型,可以通过预先收集的定位点或规划的道路线使用GPS自动运行。由于采用硅麦作为主要传感器,当车模高速运行时,对车模的整体稳定性和灵活性都有较高的要求,因此机械结构对整车的性能至关重要。本文将根据实际情况介绍对车型的改进。
2、硬件电路设计概述
硬件电路的可靠性是车模正常运行的前提。经过尝试使用多种硬件电路,最终确定了一套可靠、高效的设计方法,可以满足较强的性能要求。在达到可靠、高效的硬件电路的要求后,电路设计应尽可能简单,并尽可能减少所用元件的数量,以减少电路板面积,减轻电路重量,从而降低功耗。减轻整车重量,降低车型重心,最终达到节能的效果。
3、软件系统设计概述
完整的软件控制系统是智能汽车高速稳定运行的核心。通过使用硅麦克风收集声音信息,并对收集到的声音进行校正,我们可以获得准确的道路规划。通过分析采集到的声音数据,控制智能车的转向和速度,采用经典的PID控制算法,并根据实际情况不断改进和修改,实现智能车的精准控制。
03 详细车型设计方案 1.机械设计部分 1.车型选择
本次比赛我们选择L型车型。
2、车模整体安装
由于越野比赛时车模需要达到一定的速度,为了保证车模在高速行驶时有一定的灵活性,我们去掉了一些不相关的部件,以方便维护和布局,更好地减少减轻车型重量,降低车身重心。同时保证了车模的美观。

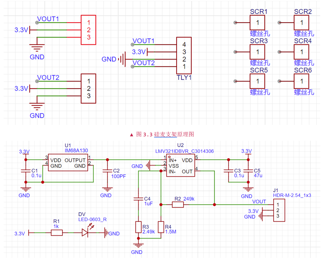
▲ 图1.1 车模机械结构 三、硅麦传感器安装及加工
硅麦是本次比赛最重要的传感器,对安装固定要求非常高。以保证其安装的稳定性。该车模采用四个硅麦传感器,采用硅麦支架作为结构件固定硅麦传感器,将硅麦传感器固定在车模上。采用四根铜柱作为纵向支撑,将硅麦传感器抬高,最大限度地保持其稳定性。如果固定不稳定或高度不符合要求,会影响定位精度。我们会整合机械方面来减少扭矩的问题,让硅麦传感器的固定更加稳定。
4、吸噪减震措施
因为当车模高速运行时,车模本身的振动会影响硅麦克风传感器的信号接收。因此,解决减震问题一直是一个非常棘手的问题。根据前几届积累的经验,我们尝试了减震柱来减少车模振动带来的干扰,但效果始终不理想。最后星空体育app下载入口,我们收集了大量的资料,发现了ACF人工软骨仿生吸能材料。具体来说,ACF材料是一种典型的软基质混合细胞材料,也是根据人体膝关节软骨的功能和结构而设计的。具有三维超微结构的仿生超材料,材料内部具有微米级的孔,孔之间存在一定的联系。孔的表面分布着沟壑状的突起,这些突起的高度均为纳米级。简而言之,ACF材料是一种具有微纳结构的软基体混合泡孔材料。
▲ 图1.2 吸声材料 5. 防撞、防水措施
防撞的主要作用是防止车模因速度过快而与航标灯相撞而导致车模后空翻,并保护车模的减震器。为了防止户外越野电路板受到高温暴露和户外天气突发事件,在电路板上应用硅橡胶,以简单的方式使电路板防水,并且不会损坏电路板。

▲ 图1.3 防撞防水措施 6. 车模重心调整
汽车模型的重心位置对汽车的加减速性能、转向性能和稳定性有很大影响。重心的调整主要包括重心高度和前后位置的调整。智能车车身更轻,重心更低,可以增加智能车高速行驶时的稳定性。另外,车辆前后方向重心的调整对汽车的行驶性能也有很大的影响。
▲ 图1.4 车型底盘
根据车辆运动学理论,重心分布与各车轮的附着力直接相关。我们采用L车模型,尽量保证智能车的重量分布均匀。同时星空体育app官方下载,由于越野翼不受限制,所以考虑车型的重心就显得尤为重要。为了便于操作,我们的机翼采用坚固的泡沫铸造,利用了无人机机翼前缘(即机翼翼型)的横截面形状。通常机翼翼型的上表面比较凸,下表面比较直。上翼型上的气流速度比下翼型上的气流速度快。它更类似于伯努利方程。上翼型上的静压力也高于下翼型上的静压力。机翼表面的静压力较低,两个表面之间的压力差产生向上的升力。不过我们利用无人机机翼的反方向来增加压力,所以当车模高速运行时,车模还是有一定的稳定性的。我们在汽车模型的机翼下方粘了一层反光材料。我们尝试了很多种材料,从钻石级反光交通膜,到PET镀铝膜、镜面膜等,最终选择了效果良好的PET镀铝膜。薄膜,这种薄膜坚韧,有一定的硬度,用手无法撕开,能耐120°的高温,反射率达到95%以上。

▲ 图1.5 emo前视图 2.硬件电路设计部分
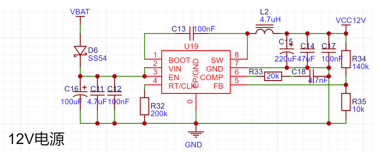
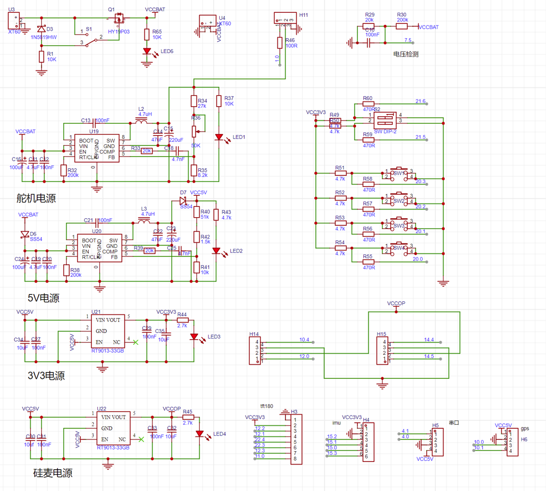
电源的设计通常根据负载和不同组件所需的电压来确定。主板5v稳压,伺服供电,驱动器12v稳压。最后,我们选择使用的芯片是SCT2450,它是一款高功率密度、全集成的同步降压器。电压DCDC转换器。该转换器的特点包括:
此外,SCT2450还具有支持低压差LDO工作模式、支持负压降压转换设计等功能。
示意图如下:

▲ 图3.2.1 主板供电设计

▲ 图3.2.2 驱动电源设计
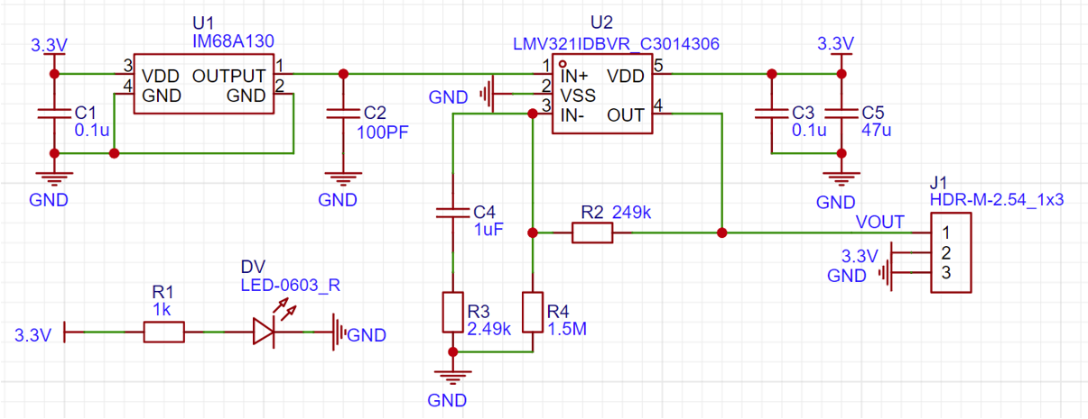
主板3.3V和硅麦克风供电(3.3v)采用RT9013-33GB,是立锜公司生产的固定稳压器。 RT9013是一款集成电路IC,低压差(LDO)线性稳压器。压力型。以下是该芯片的介绍:
示意图如下:

▲ 图3.2.3 传感器电源设计
RY9121E用于驱动5V和3.3V。 RY9121E是一款内置功率MOSFET的高频同步整流降压开关模式转换器。 RY9121E的主要特点如下:
示意图如下:

▲ 图3.2.4 低压电源设计 1、硅麦电路设计
为了让单片机更好地采集音频信号,采用LMV321运放电路将硅麦采集到的信号放大100倍左右,以便单片机更好地采集信号。
LMV321是德州仪器公司生产的单通道、5.5V、1MHz运算放大器,具有轨到轨输出特性。以下是LMV321的主要特点和参数:
示意图如下:

▲ 图3.2.5 硅麦信号放大电路 2. 电机驱动电路设计
电机驱动电路选择以CYT4BB7为核心板的无刷驱动器,通过主板PWM控制转速。
示意图如下:

▲ 图3.2.6 电机驱动电路
我们使用英飞凌生产的MOSFET(金属氧化物半导体场效应晶体管):BSC014N04LS。针对同步整流进行了优化。与同类器件相比,其RDS(on)(导通电阻)降低了15%。与替代器件相比,其性能指标 (RDS(on) x Qg) 提高了 31%。最高工作温度可达175°C。采用PG-TDSON-8封装类型。 BSC014N04LS 提高了系统效率,降低了并联要求,提高了功率密度,降低了系统成本,并实现了极低的电压过冲。
示意图如下:

▲ 图3.2.7 电机驱动电路
在域方面我们使用AUIR2181。 AUIR2181是英飞凌公司生产的高压、高速MOSFET和IGBT驱动器,具有独立的高侧和低侧参考输出通道。适合自举操作。最高工作电压可达600V。栅极驱动电源范围为10V至20V。两个通道均可用。兼容 3.3V 和 5V 逻辑输入。提高抗噪声能力。
原理图如下:

▲ 图3.2.8 MOS电路驱动电路
电流放大部分采用SOP-8封装。 COS8552SR是余弦纳米电子公司生产的双通道高精度零漂移运算放大器。
COS8552SR 的封装类型为 SOP-8。工作电压范围为1.8V至5.5V。增益带宽积 (GBP) 为 1.5MHz。转换速率达到 900mV/μs。输入偏置电流为3pA。工作温度范围为-40°C 至 85°C。 。
原理图如下:

▲ 图3.2.9 电流放大电路 三、软件系统设计 1、软件控制流程
软件控制流程图如图所示。高效稳定的控制程序是智能车辆在陌生环境中顺利运行的基础。一个优秀的智能汽车控制系统必须具有鲁棒性。它不仅能在自己的轨道上完成设定的任务,而且在陌生的环境中也能取得不错的成绩。
2.声音采集与处理
越野信标组的比赛场地设置在操场上,场内的信标会发出标准的鸣叫音频信号。通过硅麦克风声音传感器,当距离较近时,利用声音进行定位,可以发现正在发出声音的信标灯。当距离较远时,利用GPS和imu来实现远距离定位。主要算法是利用传感器采集一个周期的信号进行计算。
信标灯同时会发出鸣叫声信号。信号的一个周期为2048点。硅麦模块的信号采集间隔为100us。微控制器对四个硅麦克风采集的ADC数据进行互相关计算,计算时间差并确定信标光的方向。
但在运行过程中,车型上的差速器和传动轴会产生噪音。我们也想到了这一点。我们查资料看到了傅里叶变换。
1. 傅里叶变换的基本原理
傅里叶变换将时域信号分解为不同频率的正弦波的叠加。这些频率分量可以用频谱来表示,频谱显示了每个频率分量的幅度和相位。
2. 噪声的频谱特性
噪声通常具有特定的频谱特性,可以将噪声与频域中的有用信号分开:
傅里叶变换通过将时域信号转换为频域,为噪声处理提供了强大的工具。在频域中,可以将噪声和具有不同频率分量的信号分开,使我们能够设计合适的滤波器来抑制噪声。从采样到噪声消除再到角度计算,我们将时间控制在8ms以内。
3.速度控制处理
我们使用单个无刷直流电机来驱动汽车模型。我们对小车进行编程,使其输出稳定的电压来控制小车的速度。首先,我们设定预期的最快速度。
速度控制的主要思想是当光线远离它时加快速度,当靠近它时减慢速度。熄灯转弯时,我们控制前舵机获得最小的转弯半径。由于我们的车型比较大,单纯依靠向前移动就会造成航标灯绕圈的现象。因此,在我们的实际测试中,我们发现航标车可以利用倒车来解决汽车绕航标灯转圈的问题,并且配合转向控制效果比较好。但对于转向控制来说,主要的是仔细调整PID参数,尽量减少超调,以实现更精确的转向控制。
4、转向控制处理
转向控制主要通过PID控制来进行。返回值主要依靠司麦计算出来的值作为反馈值,通过这个反馈值设定设定值,最后进入PID控制器。

四、系统开发及调试工具 1、开发工具
程序的开发在IAR EW for Arm 9.40.1下进行,包括源程序的编写、编译和链接,最后生成可执行文件。
2. IAR的特点
IAR EWARM的主要特点如下[3]:
1.高度优化的IAR ARM C/C++编译器
2.IAR ARM 汇编器
3. 通用的 IAR XLINK 连接器
4. IAR XAR和XLIB库构建程序和IAR DLIB C/C++运行库
5.强大的编辑器
6、项目经理
7. 命令行实用程序
8. IAR C-SPY 调试器(高级高级语言调试器) 结合大量代码示例项目,IDE 可用于评估 AURIX™ 微控制器系列的强大架构。
3、调试过程
使用PID控制的关键是调整三个比例系数,即参数整定。 PID整定方法有两种:一是理论计算整定法。它主要根据系统的数学模型,通过理论计算确定控制器参数。由于整个智能车系统是一个机电耦合度较高的分布式参数系统,且必须考虑赛道的具体环境,因此很难建立准确的智能车运动控制数学模型。而且车身的机械结构经常不断修改,模型参数变化也比较频繁。频繁且可操作性不高;二是工程整定法,主要依靠工程经验,直接在控制系统的试验中进行,方法简单,所以采用这种方法。
(1)方向控制算法参数整定
方向控制采用位置PID控制。由于转向调节经常超调,导致碰撞后车身左右摆动。这种振荡严重影响汽车的整体性能。
设置适当的调整并调整适当的调整限制器。如果限位器太大,则调节太灵敏,如果限位器太小,则角度太小。经过测试测量,设置为220比较合适。
(2)速度控制算法参数整定
由于我们使用的是无刷电机,所以在有负载的情况下可能会产生很大的电流。经实测,锂电池空载供电3秒,满载循环可达10A左右。但当加上负载后,电流会变大,所以我们在控制速度时采用了缓冲加速的方式,以减少电流对驱动板的影响。我们将其放置在cyt4bb7的第二个250M核心的while(1)中,并使用定时器来检测整个while(1)的运行时间约为25us。
※ 附录 ※ 1. 车模技术 1. 车模照片
▲ 640.车模外观照片2、电路板PCB图
车型中所有电路板的正面和背面照片。对于自制电路板,需要用红框来标记球队独特LOGO的位置。

▲ 图4.1.2 驱动板照片
▲ 图4.1.3 主板电路板

▲ 图4.1.4 硅麦模块
▲ 图 4.1.5 声音接收电路 2. 电路原理图

▲ 图4.2.1




3.部分程序代码



4. 总结
在这篇技术报告中,我们主要介绍了备赛时的基本思路,包括机械结构、电路设计以及最重要的控制算法。在机械结构方面,我们分析了如何改进转向机系统、调整前轮前束和主销内倾角等细节优化。在电路方面,我们将它们以模块的形式进行分类,并分别设计主板和电机驱动器。经过不断的实验,我们终于确定了我们最终的电路图。在编程方面,我们采用C语言编程,并使用IAR开发工具来调试程序。经过团队成员的不断讨论和改进,我们最终设计出了一套相对通用且稳定的方案。
在制作车模的过程中,我们学到了很多知识,逐渐对单片机控制、电路设计等有了更多的了解。非常感谢信息工程学院给我们这样一个平台,也感谢所有的朋友。北京科技大学天津学院的导师和老师。求前辈指导。经过近一年的艰苦准备星空·体育中国官方网,我们也积累了很多经验,深刻认识到坚持不懈的重要性,不断发现问题、解决问题,坚持把时间和精力投入到比赛中。从机械安装到各个模块的研究和调整,再到完整的车身模型的成功搭建和调试,团队成员夜以继日地查阅、搜索、浏览。终于功夫不负有心人,小车的调试过程也越来越清晰。在这个过程中,我们互相支持,共同努力。在收获收益的同时,我们也加强了团队成员的学习和实践能力,增强了团队合作意识。在此,衷心感谢主办方提供的参赛机会,感谢天津科技大学北京智能汽车大家庭,感谢学校的理解和支持,感谢各位导师的悉心指导。指导和帮助。非常感谢!
5. 总结
[1] 卓庆,黄凯胜,邵贝贝。学习制造智能汽车。北京:北京航空航天大学出版社。 2007年。
[2] 邵贝贝.单片机嵌入式应用在线开发方法[M].北京。清华大学出版社。 2004年
[3]张军。AVR单片机应用系统开发典型实例。北京:中国电力出版社,2005
[4] 王淑娟,蔡伟正,齐明.模拟电子技术基础。北京:高等教育出版社。 2009年。
[5]刘云飞.基于麦克风阵列的声源定位方法研究[D].杭州电子科技大学,2018。
[6]张穗穗.麦克风阵列下互相关函数分类声源定位算法研究[D].太原理工大学,2019。
● 相关图表链接:
鲁ICP备18019460号-4
我要评论